Baqarah Ayat 251:
فَهَزَموهُم بِإِذنِ اللَّهِ وَقَتَلَ داوودُ جالوتَ وَءَاتَٮٰهُ اللَّهُ المُلكَ وَالحِكمَةَ وَعَلَّمَهُ مِمّا يَشاءُ ۗ وَلَولا دَفعُ اللَّهِ النّاسَ بَعضَهُم بِبَعضٍ لَّفَسَدَتِ الأَرضُ وَلٰكِنَّ اللَّهَ ذو فَضلٍ عَلَى العٰلَمينَ
SAHIH INTERNATIONAL
So they defeated them by permission of Allah, and David killed Goliath, and Allah gave him the kingship and prophethood and taught him from that which He willed. And if it were not for Allah checking [some] people by means of others, the earth would have been corrupted, but Allah is full of bounty to the worlds.
MALAY
Oleh sebab itu, mereka dapat mengalahkan tentera Jalut dengan izin Allah, dan Nabi Daud (yang turut serta dalam tentera Talut) membunuh Jalut. Dan (sesudah itu) Allah memberikan kepadanya (Nabi Daud) kuasa pemerintahan, dan hikmat (pangkat kenabian) serta diajarkannya apa yang dikehendaki-Nya. Dan kalaulah Allah tidak menolak setengah manusia (yang ingkar dan derhaka) dengan setengahnya yang lain (yang beriman dan setia) nescaya rosak binasalah bumi ini; akan tetapi Allah sentiasa melimpah kurnia-Nya kepada sekalian alam.
فَهَزَموهُم بِإِذنِ اللَّهِ
mereka dapat mengalahkan tentera Jalut dengan izin Allah,
Doa mereka dimakbulkan. Malah dimakbulkan dengan segera kerana ada harf ف pada kalimah فَهَزَموهُم yang bermaksud ia terus dilakukan. Begitulah jikalau bantu agama Allah, Allah ﷻ akan bantu seperti disebut di dalam Muhammad: 7
يَـٰٓأَيُّہَا الَّذينَ ءآمَنوا إِن تَنصُرُوا اللهَ يَنصُركُم وَيُثَبِّت أَقدامَكُم
Hai orang-orang mukmin, jika kamu menolong (agama) Allah, nescaya Dia akan menolongmu dan meneguhkan kakimu.
Salah satu kelebihan paling signifikan dan faktor penentu kemenangan tentera umat Islam dalam banyak pertempuran adalah keberanian dan ketiadaan rasa takut mati di jalan Allah. Bagi seorang Muslim yang beriman, kematian di medan jihad bukanlah akhir, tetapi merupakan gerbang menuju syurga dan pertemuan dengan Sang Pencipta. Allah ﷻ berfirman di dalam Tawbah: 111
۞ إِنَّ اللَّهَ اشتَرىٰ مِنَ المُؤمِنينَ أَنفُسَهُم وَأَموٰلَهُم بِأَنَّ لَهُمُ الجَنَّةَ ۚ يُقٰتِلونَ في سَبيلِ اللَّهِ فَيَقتُلونَ وَيُقتَلونَ ۖ وَعدًا عَلَيهِ حَقًّا فِي التَّورىٰةِ وَالإِنجيلِ وَالقُرءآنِ ۚ وَمَن أَوفىٰ بِعَهدِهِ مِنَ اللَّهِ ۚ فَاستَبشِروا بِبَيعِكُمُ الَّذي بايَعتُم بِهِ ۚ وَذٰلِكَ هُوَ الفَوزُ العَظيمُ
Sesungguhnya Allah telah membeli daripada orang-orang mukmin diri dan harta mereka dengan memberikan syurga untuk mereka. Mereka berperang pada jalan Allah; lalu mereka membunuh atau terbunuh. (Itu telah menjadi) janji yang benar daripada Allah di dalam Taurat, Injil dan Al Quran. Dan siapakah yang lebih menepati janjinya (selain) daripada Allah? Maka bergembiralah dengan jual beli yang telah kamu lakukan itu, dan itulah kemenangan yang besar.
Rasulullah ﷺ juga menjanjikan syurga bagi mereka yang mati di dalam jihad,
عَنْ عَبْدِ اللَّهِ بْنِ أَبِي أَوْفَى رَضِيَ اللَّهُ عَنْهُمَا، قَالَ: سَمِعْتُ رَسُولَ اللَّهِ صلى الله عليه وسلم يَقُولُ فِي بَعْضِ أَيَّامِهِ الَّتِي لَقِيَ فِيهَا الْعَدُوَّ: “يَا أَيُّهَا النَّاسُ لَا تَتَمَنَّوْا لِقَاءَ الْعَدُوِّ، وَاسْأَلُوا اللَّهَ الْعَافِيَةَ، فَإِذَا لَقِيتُمُوهُمْ فَاصْبِرُوا، وَاعْلَمُوا أَنَّ الْجَنَّةَ تَحْتَ ظِلَالِ السُّيُوفِ.”
Daripada Abdullah bin Abi Aufa رَضِيَ اللّٰهُ عَنْهُ, beliau berkata: Aku mendengar Rasulullah ﷺ bersabda pada suatu hari daripada hari-hari baginda berhadapan dengan musuh: “Wahai sekalian manusia! Janganlah kamu bercita-cita (berharap) bertemu musuh, dan mintalah kepada Allah keselamatan (kesejahteraan). Namun, apabila kamu bertemu mereka, maka bersabarlah, dan ketahuilah bahawa syurga itu di bawah bayangan pedang.”
(Sahih Bukhari No. 2966, Sahih Muslim No. 1742)
Kerana itulah tentera kafir amat takut berhadapan dengan tentera Muslim. Bagaimana hendak lawan dengan sebuah pasukan tentera yang tidak takut mati? Memang mereka akan perang habis-habisan ke titisan darah terakhir! Pernah Khalid bin Al-Walid رَضِيَ اللّٰهُ عَنْهُ, yang dijuluki “Pedang Allah yang Terhunus” (Sayfullah al-Maslul), berkata kepada musuh-musuhnya, khususnya dalam pertempuran menentang Rom dan Parsi: (أَتَيْتُكُمْ بِرِجَالٍ يُحِبُّونَ الْمَوْتَ كَمَا تُحِبُّونَ الْحَيَاةَ) “Aku datang kepada kalian dengan membawa kaum yang mencintai kematian sebagaimana kalian mencintai kehidupan.”
Allah ﷻ mengingatkan dalam ayat ini yang mereka menang bukan kerana kekuatan tentera mereka tetapi dengan keizinan Allah ﷻ. Kalau dikira logik akal, mereka tidak layak menang pun kerana bilangan mereka sedikit dan lemah. Kemenangan bukannya kerana ramai dan bukan juga kerana di pihak tentera Islam. Bukannya tidak pernah tentera Muslim kalah walaupun mereka ramai. Ini terjadi ketika Perang Hunain. Kisah ini disebut di dalam Tawbah: 25
“Sesungguhnya Allah telah menolong kamu (wahai orang-orang mukmin) di medan-medan perang yang banyak, dan (ingatlah) perang Hunain, ketika kamu menjadi bangga dengan jumlahmu yang banyak, maka jumlah yang banyak itu tidak memberi manfaat kepadamu sedikit pun, dan bumi yang seluas-luasnya itu terasa sempit bagimu, kemudian kamu lari ke belakang dengan mundur.”
Umat Islam telah kalah di Hunain kerana mereka bergantung kepada jumlah mereka yang ramai, bukan lagi dengan Allah ﷻ. Mereka sangka mereka pasti menang dan kerana itu Allah ﷻ telah mengalahkan mereka.
Begitu juga dengan kisah Khalifah Umar bin Al-Khattab رَضِيَ اللّٰهُ عَنْهُ yang menurunkan jawatan Khalid bin Al-Walid رَضِيَ اللّٰهُ عَنْهُ sebagai panglima besar yang merupakan sebuah peristiwa penting dalam sejarah Islam yang sering dibincangkan. Ini bukanlah kerana Umar رَضِيَ اللّٰهُ عَنْهُ tidak mempercayai kemampuan Khalid رَضِيَ اللّٰهُ عَنْهُ, yang dijuluki “Pedang Allah” oleh Rasulullah ﷺ dan tidak pernah kalah dalam pertempuran (sama ada ketika kafir dan setelah masuk Islam). Sebaliknya, keputusan itu dibuat atas beberapa pertimbangan yang mendalam, dan salah satunya adalah kekhuatiran Umar رَضِيَ اللّٰهُ عَنْهُ bahawa umat Islam mungkin akan terlalu bergantung pada Khalid رَضِيَ اللّٰهُ عَنْهُ dan mengaitkan kemenangan kepada dirinya, bukan kepada Allah ﷻ. Ketika itu umat Islam sudah mula bercakap: “Kalau Khalid jadi panglima, kita pasti menang!” Umar رَضِيَ اللّٰهُ عَنْهُ khuatir bahawa umat Islam, terutamanya tentera dan masyarakat umum, mungkin mulai mengagungkan Khalid رَضِيَ اللّٰهُ عَنْهُ secara berlebihan dan menganggap kemenangan itu datang daripada kehebatannya semata, bukan daripada pertolongan Allah ﷻ. Umar رَضِيَ اللّٰهُ عَنْهُ ingin menegaskan bahawa kemenangan mutlak hanya datang daripada Allah ﷻ, dan kepahlawanan seseorang hanyalah wasilah (perantara). Dengan menyingkirkan Khalid رَضِيَ اللّٰهُ عَنْهُ daripada posisi komando tertinggi, Umar رَضِيَ اللّٰهُ عَنْهُ ingin mengingatkan umat bahawa mereka harus bersandar hanya kepada Allah. Umar رَضِيَ اللّٰهُ عَنْهُ sendiri pernah menyatakan: “Aku tidak memecat Khalid kerana kemarahan atau tuduhan khianat, tetapi kerana aku takut manusia akan terfitnah dengannya, lalu mereka akan menyandarkan kemenangan kepadanya. Aku ingin mereka tahu bahawa Allahlah yang melakukan segala sesuatu, dan tidak ada kerosakan di muka bumi.”
Kita semua pernah diuji oleh Allah ﷻ dengan virus Covid-19. Ketika itu baru kita tahu erti putus asa daripada usaha kita kerana ketika itu kita tidak boleh berbuat apa-apa. Tidak ada tempat berharap ketika itu melainkan kepada Allah ﷻ sahaja untuk menyelamatkan kita. Ramai yang hilang tempat bergantung seperti suami, bapa, ibu, abang, ahli keluarga terdekat. Ketika itu mereka terpaksa hidup dengan apa sahaja bekal yang mereka kerana tempat bergantung telah hilang. Waktu itu kita semua banyaklah berdoa kepada Allah ﷻ dan ramai yang mula kenal agama kembali, bukan?
Di dalam ayat ini digunakan kalimah بِإِذنِ اللَّهِ (dengan izin Allah ﷻ). Ada satu lagi kalimah yang lebih kurang maksudnya iaitu إِن شَاءَ اللَّهُ (jika Allah ﷻ berkehendak). Lebih kurang sahaja kan maksudnya? Namun, terdapat perbezaan halus dalam makna, konteks penggunaan, dan penekanan.
1. InsyaAllah (إِن شَاءَ اللَّهُ)
Maksud Literal: “Jika Allah menghendaki” atau “Jika Allah berkehendak.”
Penggunaan: “InsyaAllah” digunakan apabila seseorang menyatakan niat atau merancang untuk melakukan sesuatu di masa hadapan, dan menyandarkan terlaksananya perkara tersebut kepada kehendak Allah ﷻ. Ia menunjukkan kerendahan hati seorang hamba di hadapan kekuasaan Allah ﷻ, serta kesedaran bahawa segala sesuatu hanya akan terjadi jika Allah ﷻ mengizinkannya.
Konteks Utama: Sesuatu yang akan dilakukan atau diharapkan berlaku pada masa depan, dan keberlakuannya bergantung pada usaha manusia serta kehendak Allah ﷻ.
Dalil: Penggunaan “InsyaAllah” ini disarankan dalam Al-Qur’an, terutama setelah peristiwa di mana Nabi Muhammad ﷺ lupa untuk mengucapkannya ketika ditanya tentang Ashabul Kahfi seperti disebut di dalam Kahf: 23-24.
“Dan jangan sekali-kali engkau mengatakan terhadap sesuatu, ‘Aku akan melakukan itu esok hari’, kecuali jika Allah menghendaki. Dan ingatlah kepada Tuhanmu jika engkau lupa dan katakanlah, ‘Mudah-mudahan Tuhanku akan memberiku petunjuk kepada yang lebih dekat kebenarannya daripada ini.'”
Contoh:
-
- “Saya akan datang ke majlis esok, InsyaAllah.” (Menyatakan niat masa depan)
- “Kita akan siapkan projek ini minggu depan, InsyaAllah.” (Menyatakan perancangan masa depan)
Mengetahui maksudnya penting kerana Rasulullah SAW melarang kita menyebut “Insya-Allah” (Jika Allah menghendaki) ketika memohon sesuatu di dalam doa. Daripada Abu Hurairah RA, bahawa Rasulullah SAW bersabda:
لَا يَقُولَنَّ أَحَدُكُمْ: اللهُمَّ اغْفِرْ لِي إِنْ شِئْتَ، اللهُمَّ ارْحَمْنِي إِنْ شِئْتَ، لِيَعْزِمِ الْمَسْأَلَةَ، فَإِنَّ اللهَ لَا مُكْرِهَ لَهُ
“Janganlah salah seorang di antara kalian berkata: ‘Ya Allah, ampunilah aku jika Engkau menghendaki’, ‘Ya Allah, kasihanilah aku jika Engkau menghendaki’. Akan tetapi, hendaklah dia bersungguh-sungguh (berazam) dalam meminta, kerana sesungguhnya Allah tidak ada sesiapa yang boleh memaksa-Nya.”
Sahih Al-Bukhari: Hadis no. 6339; Sahih Muslim: Hadis no. 2679; Musnad Ahmad: Hadis no. 7248; Al-Muwatta’ (Imam Malik): No. 482.
Mengapa ia dilarang? Para ulama menjelaskan beberapa sebab mengapa penggunaan “Insya-Allah” dalam doa tidak digalakkan:
-
- Menunjukkan Keperluan yang Lemah: Seolah-olah kita tidak kisah sama ada Allah beri atau tidak. Sedangkan dalam berdoa, kita perlu menunjukkan bahawa kita sangat memerlukan pertolongan Allah.
- Allah Tidak Dipaksa: Kalimah “jika Engkau mahu” biasanya digunakan antara manusia kerana bimbang kita memaksa orang itu. Namun, Allah Maha Berkuasa dan tiada sesiapa boleh memaksa-Nya. Maka, kita terus minta dengan yakin. Mintalah apa sahaja yang kita perlukan, kerana Allah boleh sahaja memberi.
- Perintah untuk “Azam”: Kita diperintahkan untuk Al-Azmu (tekad/sungguh-sungguh). Apabila kita meminta, mintalah dengan penuh keyakinan bahawa Allah Maha Mendengar dan Maha Mengabulkan.
2. Bi’iznillah (بِإِذْنِ اللَّهِ)
Maksud Literal: “Dengan izin Allah” atau “Dengan perintah Allah.”
Penggunaan: “Bi’iznillah” digunakan untuk menyatakan bahawa sesuatu telah, sedang, atau akan terjadi semata-mata kerana izin atau kuasa Allah ﷻ, tanpa bergantung pada usaha atau campur tangan langsung manusia sebagai faktor penentu. Ia sering merujuk kepada peristiwa atau keadaan di mana kuasa Allah ﷻ secara langsung terlihat.
Konteks Utama: Menekankan kekuasaan dan izin mutlak Allah ﷻ dalam suatu kejadian atau hasil, baik yang telah terjadi, sedang terjadi, atau akan terjadi, di mana peranan manusia hanya minima atau tiada.
Dalil: Frasa ini banyak digunakan dalam Al-Qur’an untuk peristiwa yang menunjukkan mukjizat atau kehendak ilahi secara langsung selain daripada ayat Baqarah: 251 ini.
Baqarah: 102 (mengenai sihir):
“…dan tidaklah mereka dapat membahayakan sesiapa pun dengannya (sihir itu) melainkan dengan izin Allah.” (Sihir tidak berkesan kecuali dengan izin Allah)
Ali ‘Imran: 145 (mengenai ajal):
“Dan tidaklah suatu jiwa itu akan mati melainkan dengan izin Allah, pada waktu yang telah ditetapkan.” (Kematian mutlak terjadi dengan izin Allah)
Contoh:
-
- “Dengan rahmat Allah dan Bi’iznillah, saya telah sembuh sepenuhnya.” (Menyatakan hasil yang telah berlaku melalui izin Allah)
- “Hujan turun dengan lebat Bi’iznillah.” (Peristiwa alam yang dikawal Allah)
- “Dia mampu melakukan mukjizat ini Bi’iznillah.” (Menekankan kuasa Allah ﷻ dalam mukjizat)
وَقَتَلَ داوودُ جالوتَ
dan Nabi Daud telah membunuh Jalut.
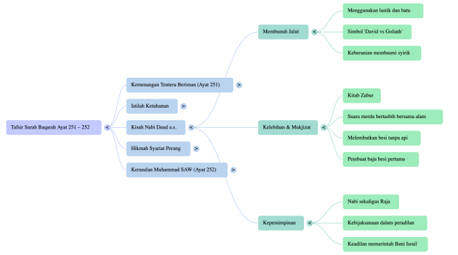
Jalut adalah ketua syirik waktu itu dan dia telah dibunuh oleh Nabi Daud عَلَيْهِ ٱلسَّلَامُ. Nabi Daud عَلَيْهِ ٱلسَّلَامُ merupakan salah seorang daripada tentera Talut kerana waktu itu baginda belum diangkat menjadi Nabi. Akan tetapi tentunya baginda sudah memiliki tahap keimanan yang tinggi. Ini memberitahu kita bahawa syirik mesti dibasmikan oleh orang agama. Oleh kerana itu, akhir zaman nanti, apabila tentera Imam Mahdi menentang tentera Dajjal, yang akan membunuh Dajjal adalah Nabi Isa عَلَيْهِ ٱلسَّلَامُ. Namun begitu, kepemimpinan tetap ada pada Imam Mahdi. Kerana itu jugalah, Talut tetap ketua tentera tetapi yang membunuh ketua syirik (iaitu Jalut waktu itu), adalah Nabi Daud عَلَيْهِ ٱلسَّلَامُ.
Cara Nabi Daud عَلَيْهِ ٱلسَّلَامُ membunuh Jalut (Goliath) adalah dengan menggunakan lastik (slingshot) dan batu. Berikut adalah urutan kejadian berdasarkan riwayat yang umum diterima:
1. Cabaran Jalut: Ketika tentera Talut berhadapan dengan tentera Jalut yang perkasa, Jalut sendiri keluar dan mencabar sesiapa saja daripada Bani Israil untuk bertanding satu lawan satu. Jalut adalah seorang yang bertubuh besar yang menakutkan, jadi tiada siapa di kalangan tentera Talut yang berani menyahut cabarannya.
2. Keberanian Daud عَلَيْهِ ٱلسَّلَامُ: Nabi Daud عَلَيْهِ ٱلسَّلَامُ, yang pada masa itu masih seorang pemuda gembala dan belum menjadi Nabi atau raja, tampil menawarkan diri untuk menghadapi Jalut. Umurnya tidak dapat dipastikan; ada yang kata 9 tahun, ada yang kata antara 12 hingga 15 tahun. Pada awalnya, Talut ragu kerana Daud عَلَيْهِ ٱلسَّلَامُ masih muda dan tidak bersenjata lengkap seperti pahlawan lain. Namun, Daud عَلَيْهِ ٱلسَّلَامُ meyakinkan Talut dengan menceritakan pengalamannya membunuh singa dan beruang yang menyerang kambing gembalaannya. Baginda menyatakan keyakinan penuh kepada pertolongan Allah ﷻ.
3. Persiapan Daud عَلَيْهِ ٱلسَّلَامُ: Daud عَلَيْهِ ٱلسَّلَامُ menolak memakai baju zirah (baju armor) dan topi baja (helmet) yang ditawarkan oleh Talut, kerana baginda tidak biasa dengannya. Sebaliknya, baginda memilih alat yang biasa digunakannya: tongkat gembala dan sebatang lastik. Baginda kemudian mengambil beberapa butir batu licin dari sungai atau tanah.
4. Pertarungan dan Kemenangan: Ketika Jalut yang gagah perkasa mendekati Daud عَلَيْهِ ٱلسَّلَامُ dengan sombong dan mencemuhnya kerana hanya kerana baginda seorang pemuda dengan sebatang lastik sahaja, Daud عَلَيْهِ ٱلسَّلَامُ tidak gentar. Dengan nama Allah, baginda meletakkan salah satu batu ke dalam lastiknya.
-
-
-
- Daud عَلَيْهِ ٱلسَّلَامُ membidik lastiknya.
- Batu itu lepas dan tepat mengenai dahi Jalut.
- Dengan izin Allah, hentaman batu tersebut membuat Jalut yang besar itu terhuyung-huyung dan akhirnya jatuh tersungkur ke tanah, tidak bernyawa.
-
-
5. Kemenangan Umat Islam: Kematian Jalut yang merupakan panglima mereka secara tiba-tiba menyebabkan tentera Jalut panik dan kacau bilau. Mereka melarikan diri, dan tentera Talut mengejar serta mengalahkan mereka dengan izin Allah.
Meskipun ayat Baqarah: 251 ini tidak memperincikan cara pembunuhan, kitab-kitab tafsir dan riwayat-riwayat lain menyebut bahawa kematian Jalut itu adalah melalui lastik dan batu sahaja, menunjukkan mukjizat dan kekuatan yang diberikan Allah ﷻ kepada Daud عَلَيْهِ ٱلسَّلَامُ meskipun usianya muda dan senjatanya yang biasa sahaja bukanlah luar-biasa.
Sehingga sekarang, dunia menggunakan istilah ‘David versus Goliath’ untuk merujuk kepada keadaan orang yang kecil dan lemah melawan orang atau institusi yang besar. Ia mengingatkan kita yang besar tidak semestinya selamat daripada orang yang kecil dan nampak macam lemah. Selalunya yang lemah terima sahaja penindasan orang yang kuat; tetapi kalau dia berani melawan, dia dikatakan mempunyai semangat Nabi Daud عَلَيْهِ ٱلسَّلَامُ.
Siapakah Nabi Daud عَلَيْهِ ٱلسَّلَامُ? Nama dalam ICnya adalah Daud bin Esai. Nabi Daud عَلَيْهِ ٱلسَّلَامُ (David dalam tradisi Barat) adalah salah seorang Nabi dan rasul yang agung dalam Islam, diutus kepada kaum Bani Israil. Baginda juga seorang raja yang adil (mewarisi kerajaan selepas Talut) dan perkasa, dan kisahnya banyak disebutkan dalam Al-Qur’an dan Sunnah. Allah ﷻ mengurniakan banyak kelebihan dan mukjizat kepada Nabi Daud عَلَيْهِ ٱلسَّلَامُ:
-
- Zabur: Kitab suci yang diturunkan kepadanya, berisi pujian kepada Allah ﷻ dan doa-doa.
- Suara yang Indah: Baginda dikurniakan suara yang sangat merdu, sehingga gunung-ganang dan burung-burung bertasbih bersama baginda apabila baginda bertasbih.
- Kemampuan Melembutkan Besi: Allah ﷻ memberi mukjizat kepadanya kebolehan untuk melembut dan membentuk besi dengan tangan kosong tanpa memerlukan api atau alat pemanas, sehingga baginda dapat membuat baju-baju besi (perisai) untuk kegunaan peperangan.
- Hikmah dan Ilmu: Baginda memiliki kebijaksanaan dan ilmu yang luas, yang membantunya dalam memutuskan hukum dan menyelesaikan perselisihan.
Allah ﷻ berfirman di dalam Saba’: 10
“Dan sesungguhnya telah Kami berikan kepada Daud kurnia daripada Kami: ‘Hai gunung-gunung dan burung-burung, bertasbihlah berulang-ulang bersama Daud’, dan Kami telah melunakkan besi untuknya.”
Dengan kebolehan melunakkan besi itu, Nabi Daud عَلَيْهِ ٱلسَّلَامُ adalah manusia pertama yang membuat baju besi yang ringan seperti disebut di dalam Anbiya’: 80
وَعَلَّمنٰهُ صَنعَةَ لَبوسٍ لَّكُم لِتُحصِنَكُم مِّن بَأسِكُم ۖ فَهَل أَنتُم شٰكِرونَ
Dan telah Kami ajarkan kepada Daud membuat baju besi untuk kamu, untuk memelihara kamu dalam peperanganmu; Maka adakah kamu mahu bersyukur?
وَءَاتَٮٰهُ اللَّهُ المُلكَ وَالحِكمَةَ وَعَلَّمَهُ مِمّا يَشاءُ
Dan (sesudah itu) Allah memberikan kepadanya (Nabi Daud) kuasa pemerintahan, dan hikmat serta diajarkannya apa yang dikehendaki-Nya.
Pada kemudian hari, Nabi Daud عَلَيْهِ ٱلسَّلَامُ telah diberikan dengan kerajaan dan pangkat kenabian dan Allah ﷻ mengajarkan ilmu wahyu. Baginda telah diberikan dengan Kitab Zabur. Setelah peristiwa itu, Talut menjadi sayang kepada Nabi Daud عَلَيْهِ ٱلسَّلَامُ dan telah mengahwinkan baginda dengan anaknya. Setelah kematian Talut, Daud عَلَيْهِ ٱلسَّلَامُlah yang menjadi raja mengambilalih tempat mertuanya.
Begitulah Allah ﷻ mengangkat Nabi Daud عَلَيْهِ ٱلسَّلَامُ sebagai seorang Nabi dan juga raja bagi Bani Israil. Kombinasi kenabian dan kerajaan pada Nabi Daud عَلَيْهِ ٱلسَّلَامُ adalah sebuah keistimewaan, menunjukkan autoriti spiritual dan juga politik. Baginda memerintah dengan adil dan bijaksana, membawa kemakmuran kepada kaumnya. Nabi Daud عَلَيْهِ ٱلسَّلَامُ adalah antara Nabi yang diberikan dengan pangkat kenabian dan juga kuasa kenegaraan. Tidak ramai sebenarnya yang diberikan dengan dua kedudukan ini kerana selalunya para Nabi orang yang lemah dari segi kedudukan di dalam masyarakat. Seorang lagi yang mendapat perkara yang sama adalah anaknya, Nabi Sulaiman عَلَيْهِ ٱلسَّلَامُ.
Nabi Daud عَلَيْهِ ٱلسَّلَامُ terkenal sebagai raja yang sangat adil dalam menyelesaikan perselisihan di antara rakyatnya. Al-Qur’an mengisahkan beberapa contoh kebijaksanaan baginda dalam peradilan. Allah ﷻdi dalam Sad: 20
“Dan Kami kuatkan kerajaannya, serta Kami kurniakan kepadanya hikmah dan kemampuan menyelesaikan perselisihan (dengan bijak).”
Allah ﷻ berfirman tentang kisah di dalam Anbiya’: 78-79
وَدَاوُ ۥدَ وَسُلَيۡمَـٰنَ إِذۡ يَحۡڪُمَانِ فِى ٱلۡحَرۡثِ إِذۡ نَفَشَتۡ فِيهِ غَنَمُ ٱلۡقَوۡمِ وَڪُنَّا لِحُكۡمِهِمۡ شَـٰهِدِينَ (٧٨) فَفَهَّمۡنَـٰهَا سُلَيۡمَـٰنَۚ وَڪُلاًّ ءَاتَيۡنَا حُكۡمً۬ا وَعِلۡمً۬اۚ وَسَخَّرۡنَا مَعَ دَاوُ ۥدَ ٱلۡجِبَالَ يُسَبِّحۡنَ وَٱلطَّيۡرَۚ وَڪُنَّا فَـٰعِلِينَ (٧٩)
Dan (sebutkanlah peristiwa) Nabi Daud dengan Nabi Sulaiman, ketika mereka berdua menghukum mengenai tanaman-tanaman semasa ia dirosakkan oleh kambing kaumnya pada waktu malam dan sememangnya Kamilah yang memerhati dan mengesahkan hukuman mereka. (78) Maka Kami beri Nabi Sulaiman memahami hukum yang lebih tepat bagi masalah itu dan masing-masing (daripada mereka berdua) Kami berikan hikmat kebijaksanaan dan ilmu (yang banyak) dan Kami mudahkan gunung-ganang dan unggas memuji Kami bersama-sama dengan Nabi Daud dan adalah Kami berkuasa melakukan semuanya itu. (79)
وَلَولا دَفعُ اللَّهِ النّاسَ بَعضَهُم بِبَعضٍ لَّفَسَدَتِ الأَرضُ
Dan kalaulah Allah tidak menolak setengah manusia dengan setengahnya yang lain, nescaya rosak binasalah bumi ini;
Ini adalah hikmah disyariatkan perang. Ia dapat menolak keganasan manusia dengan menggunakan setengah manusia lain yang beriman. Kalau ada yang berkuasa dan mereka telah berbuat zalim kepada dunia, maka Allah ﷻ akan datangkan kuasa yang baik untuk menentang dan mengalahkan mereka. Kalau Allah ﷻ tidak buat begitu, tentulah dunia ini tidak ada syariat dan ada maksiat sahaja kerana yang zalim akan terus berkuasa tanpa disekat. Maka kena ada golongan baik yang kuat supaya dapat mengalahkan kebatilan.
Manusia yang tidak ada agama, akhirnya akan sampai kepada tahap melakukan keganasan. Semasa tiada kuasa dan wang, mereka boleh duduk senyap lagi. Namun apabila sudah ada kuasa lebih, mereka akan ganas. Begitulah yang kita takut dengan golongan Syiah. Apabila mereka berkuasa, mereka akan menjadi ganas. Mungkin ada yang tidak tahu apa-apa berkata: “Apa salahnya dengan syiah itu? Mereka juga orang Islam, bukan?” Masalahnya mereka ini golongan yang jahat yang di dalam agama mereka mengajar untuk menipu, khianat kepada orang Sunni. Semasa mereka tidak ada kuasa, mereka macam tikus mondok sahaja buat-buat baik dengan golongan Sunni. Namun bila berkuasa, mereka akan membuat onar yang sangat besar. Ini kita boleh lihat pada Kerajaan Syiah Bashar al-Assad di Syria yang memang dianggap “sangat teruk” oleh kebanyakan komuniti antarabangsa, organisasi hak asasi manusia, dan sebahagian besar rakyat Syria sendiri disebabkan oleh rekod yang mengerikan dalam pelanggaran hak asasi manusia, jenayah perang, dan kezaliman yang sistematik. Rejim ini telah memerintah Syria dengan kuku besi selama lebih 50 tahun (bermula dengan bapa Bashar, Hafez al-Assad). Alhamdulillah, Allah ﷻ telah gulingkan kerajaan ini di penghujung tahun 2024.
Begitulah apabila ada golongan besar yang menjadi ganas, Allah ﷻ akan hantar golongan lain yang lebih daripada mereka yang akan memusnahkan mereka. Jihad juga adalah untuk membasmi keganasan manusia. Maka kerana itu amat penting jihad dijalankan oleh umat Islam.
Maka ini mengajar kita jangan buat senyap sahaja apabila kezaliman dilakukan oleh golongan yang besar dan berkuasa. Kalau kita tidak bertindak, kezaliman akan terus berleluasa. Orang zalim ini apabila mereka tidak dihalang, mereka akan semakin berani untuk membuat keganasan yang lebih teruk. Maka dari awal lagi mereka mestilah terus dicantas. Maka jangan jadi ‘syaitan bisu’ dengan berdiam diri. Antara berdiam diri adalah dengan tidak menegur golongan agamawan yang menyimpang dari jalan yang betul (jalan Sunnah). Jangan dibiarkan mereka terus mengajar manusia dengan perkara yang mengarut tanpa dalil. Kalau mereka ini tidak ditegur, mereka akan sangka mereka benar (sebab mereka fikir: ‘Kalau aku salah, mesti dah ada orang tegur aku’, bukan?). Kadangkala kita takut hendak tegur sebab agamawan itu mempunyai ramai pengikut, mungkin ada tauliah dan kuasa daripada pejabat agama. Kalau kita tegur, pengikut ustaz itu pun tentu akan serang kita kerana mereka bukan tahu apa pun. Namun itu semua bukan alasan untuk berdiam diri. Kita telah baca kisah-kisah tentang golongan kecil menentang golongan besar kerana itu adalah kehendak Allah ﷻ terhadap kita semua. Takkan sudah baca ayat-ayat ini semua kita tidak terasa pula? Abaikan kata-kata pengikut ustaz yang jahil itu; takkan kita mahu hiraukan kata-kata budak-budak hingusan?
وَلٰكِنَّ اللَّهَ ذو فَضلٍ عَلَى العٰلَمينَ
akan tetapi Allah sentiasa melimpah kurnia-Nya kepada sekalian alam.
Antara kurniaan Allah ﷻ adalah akan membangkitkan golongan yang berani menentang dan menjatuhkan kezaliman di dunia ini. Ia mungkin mengambil masa yang lama, ramai yang terbunuh kerana menentang golongan yang kuat, tetapi itu semua adalah harga yang perlu dibayar untuk mendapatkan kebenaran. Ia tidaklah boleh didapati dengan mudah dan segera seperti mee maggi. Akan tetapi ia mestilah bermula dengan kesedaran yang membawa kepada tindakan. Ini kerana kalau sedar sahaja tetapi simpan sendiri, ia tidak ke mana. Ada yang Allah ﷻ berikan kekuatan minda dan hati untuk bertindak dengan sebetulnya. Menang dan berjaya atau tidak, itu di tangan Allah, bukan di tangan kita. Kita hanya boleh berusaha dan berserah kepada Allah ﷻ. Persoalannya, kita di dalam golongan yang mana? Golongan yang hanya melihat kezaliman berterusan atau yang sanggup mengambil tindakan?
Banyak lagi kurnia Allah ﷻ ke atas manusia. Kalau tidak ada peperangan pun, Allah ﷻ masih lagi mengurniakan keamanan. Ini semua adalah kurniaan Allah ﷻ. Maka hendaklah kita bersyukur kepada Allah ﷻ dengan melakukan ketaatan kepada-Nya.
Ayat 243 – 251 boleh dijadikan di dalam bentuk Komposisi Cincin. Ia adalah cincin kecil di dalam cincin besar Surah Baqarah. Sila rujuk Ayat 5 untuk pengenalan kepada Komposisi Cincin ini.
Penjelasan:
[A6.1]/[A6.1′] – Di dalam kedua-dua Bahagian ini Allah ﷻ mengingatkan yang Dia memberikan kurnia-Nya kepada manusia.
[A6.2]/[A6.2′] – Di dalam Bahagian [A6.2] mengandungi anjuran untuk melakukan jihad dan di dalam [A6.2′] diajar doa para mujahideen ketika sedang menghadapi musuh.
[A6.3]/[A6.3′] – Di dalam kedua-dua Bahagian ini Allah ﷻ menyebut tentang kegagalan golongan Bani Israil untuk berjihad. Di dalam [A6.3] disebut bagaimana mereka telah meminta seorang raja untuk berjihad tetapi apabila raja itu telah dilantik, mereka takut pula untuk berjihad; di dalam [A6.3′] disebut pula kebanyakan daripada mereka telah gagal dengan ujian yang telah dibuat oleh Talut.
[A6.4]/[A6.4′] – Di dalam Bahagian [A6.4] Allah ﷻ menceritakan bagaimana Dia telah melantik Talut sebagai raja untuk memimpin Bani Israil untuk berjihad dengan musuh dan di dalam [A6.4] disebut tanda yang benar beliau telah dilantik oleh Allah ﷻ.
[A6.5] – Di dalam Bahagian tengah ini Allah ﷻ menjelaskan yang Dia memberi kerajaan dan kekuasaan kepada sesiapa sahaja yang Dia kehendaki dan Dia pilih.
Baqarah Ayat 252: Penutup bagi kisah ini. Ayat ini adalah dalam bentuk jumlah mu’taridah. “Jumlah Mu’taridah” (جملة معترضة) merujuk kepada ayat atau frasa sisipan (interjection/parenthetical clause) yang diletakkan di antara dua bahagian ayat lain yang saling berkaitan secara langsung. Nanti selepas ini akan bersambung cerita yang berkaitan.
تِلكَ ءَايَـٰتُ اللَّهِ نَتلوها عَلَيكَ بِالحَقِّ ۚ وَإِنَّكَ لَمِنَ المُرسَلينَ
SAHIH INTERNATIONAL
These are the verses of Allah which We recite to you, [O Muhammad], in truth. And indeed, you are from among the messengers.
MALAY
Itulah ayat-ayat keterangan Allah yang kami bacakan ia kepadamu (wahai Muhammad) dengan benar; dan sesungguhnya engkau adalah salah seorang daripada Rasul-rasul (yang diutuskan oleh) Allah.
تِلكَ ءَايَـٰتُ اللَّهِ نَتلوها عَلَيكَ بِالحَقِّ
Itulah ayat-ayat keterangan Allah yang kami bacakan ia kepadamu (wahai Muhammad) dengan benar;
Allah ﷻ berikan kisah ini kepada Nabi ﷺ dan umat Islam sebagai pengajaran. Amat banyak pengajaran yang kita boleh ambil daripada kisah ini. Semoga ia bermanfaat buat kita, itu pun jikalau kita mempelajarinya dan memikirkan tentangnya. Kalau setakat baca terjemahan tetapi tidak belajar tafsir dan mentadabburi ayat-ayatnya, maka ia setakat baca sahaja lah.
Maklumat ini hanya diberikan oleh Allah ﷻ melalui Nabi ﷺ. Maka ia adalah kisah yang benar kerana ia daripada Allah ﷻ dan disebut di dalam Al-Qur’an. Kalau kisah Hang Tuah dan Hang Jebat pun kita tidak pasti ia benar atau tidak kerana ia mungkin dongengan sahaja. Akan tetapi lain dengan kisah di dalam Al-Qur’an yang kita boleh yakin bahawa ia pasti berlaku. Allah ﷻ telah awal-awal beritahu di awal surah ini,
“Kitab Al-Qur’an ini, tiada sebarang syak (ragu-ragu) padanya (tentang datangnya dari Allah dan tentang sempurnanya); ia pula menjadi petunjuk bagi orang-orang yang bertaqwa.”
Allah ﷻ bawakan ayat-ayat dan kisah-kisah ini untuk mengajarkan kita tentang الحَقِّ iaitu kebenaran. Ia hanya dapat diambil manfaat oleh orang yang bijak pandai dan mahu ikut kebenaran. Allah ﷻ telah berfirman di dalam Baqarah: 147
“Kebenaran itu datangnya daripada Tuhanmu, oleh itu jangan sekali-kali kamu termasuk dalam golongan orang-orang yang ragu-ragu.”
وَإِنَّكَ لَمِنَ المُرسَلينَ
dan sesungguhnya engkau adalah salah seorang daripada Rasul-rasul (yang diutuskan oleh) Allah.
Nabi Muhammad ﷺ sahaja yang boleh bawa cerita ini kerana baginda yang diberi wahyu. Maka tsabitlah Nabi Muhammad ﷺ itu seorang Nabi. Kalau baginda bukan Nabi, baginda tidak akan tahu kisah ini. Jadi kisah ini dan kisah-kisah lain menjadi bukti lagi dalil bagi keabsahan kerasulan Nabi Muhammad ﷺ. Manakala peristiwa kemenangan umat Islam ke atas kuffar di dalam kisah Talut dan Jalut ini berlaku di zaman Nabi ﷺ ketika Perang Badr.
Menariknya, kejadian Daud عَلَيْهِ ٱلسَّلَامُ membunuh Jalut itu pernah berlaku kepada sahabat Rasulullah ﷺ iaitu Abdullah bin Mas’ud رَضِيَ اللّٰهُ عَنْهُ. Peristiwa ini berlaku pada hari Perang Badr itu, perang besar pertama antara umat Islam dan musyrikin Quraisy. Pada penghujung perang, apabila tentera Musyrikin mula kacau-bilau dan melarikan diri, Rasulullah ﷺ memerintahkan agar dicari Abu Jahal. Abdullah bin Mas’ud رَضِيَ اللّٰهُ عَنْهُ menceritakan kisahnya sendiri (atau diriwayatkan daripadanya): Dalam kekecohan medan perang, setelah Musyrikin mulai kalah, Abdullah bin Mas’ud رَضِيَ اللّٰهُ عَنْهُ melihat Abu Jahal terbaring cedera parah di antara mayat-mayat dan orang-orang yang terluka. Kaki Abu Jahal telah putus terkena pedang (ada riwayat mengatakan daripada pukulan Mu’awwiz bin Afra’ رَضِيَ اللّٰهُ عَنْهُ). Dia masih hidup, tetapi berada dalam keadaan yang sangat lemah. Abdullah bin Mas’ud رَضِيَ اللّٰهُ عَنْهُ, yang bertubuh kecil, mendekati Abu Jahal yang terbaring. Abu Jahal, walaupun dalam keadaan nazak, masih menunjukkan kesombongan dan keangkuhan. Dia bertanya kepada Ibnu Mas’ud رَضِيَ اللّٰهُ عَنْهُ: “Engkau telah memanjat tempat yang tinggi, wahai gembala kambing (gelaran yang merendahkan)!” Ini menunjukkan Abu Jahal masih memandang rendah Ibnu Mas’ud رَضِيَ اللّٰهُ عَنْهُ kerana asal-usulnya yang rendah sebelum Islam.
Abdullah bin Mas’ud رَضِيَ اللّٰهُ عَنْهُ membalas: “Allah telah memuliakan Islam.” Beliau kemudian bertanya kepada Abu Jahal: “Adakah kamu masih mengagungkan (keunggulanmu) wahai musuh Allah?” Ibnu Mas’ud رَضِيَ اللّٰهُ عَنْهُ ingin memastikan kematian Abu Jahal untuk memenuhi perintah Nabi ﷺ dan membebaskan umat daripada kekejaman pemimpin kafir ini. Beliau meletakkan kakinya di leher Abu Jahal (sebagai tanda penghinaan dan kemenangan) dan hendak memenggal kepalanya. Abu Jahal, yang meskipun cedera parah dan terhina, masih cuba menunjukkan kekerasan hatinya dan berkata: “Engkau telah membunuh seorang lelaki yang sangat dimuliakan oleh kaumnya.” (Ungkapan lain: “Telah sampai waktunya engkau membunuhku, wahai gembala kambing.“). Abdullah bin Mas’ud رَضِيَ اللّٰهُ عَنْهُ tidak menghiraukan kata-kata itu. Dengan pedangnya yang tumpul atau kecil (kerana beliau tidak sekuat panglima lain), beliau berusaha memenggal kepala Abu Jahal. Kerana pedangnya yang kurang tajam dan tubuh Abu Jahal yang besar, beliau terpaksa mengulanginya beberapa kali sehingga akhirnya kepala Abu Jahal terpisah daripada badannya.
TAMAT JUZUK 2
Allahu a’lam. Sambung ke ayat yang seterusnya
Kemaskini: 14 Januari 2026
Rujukan:
Maulana Hadi
Nouman Ali Khan
Tafsir Al-Azhar Prof. HAMKA
Tafsir Al-Mishbah (Dr. M. Quraish Shihab)























