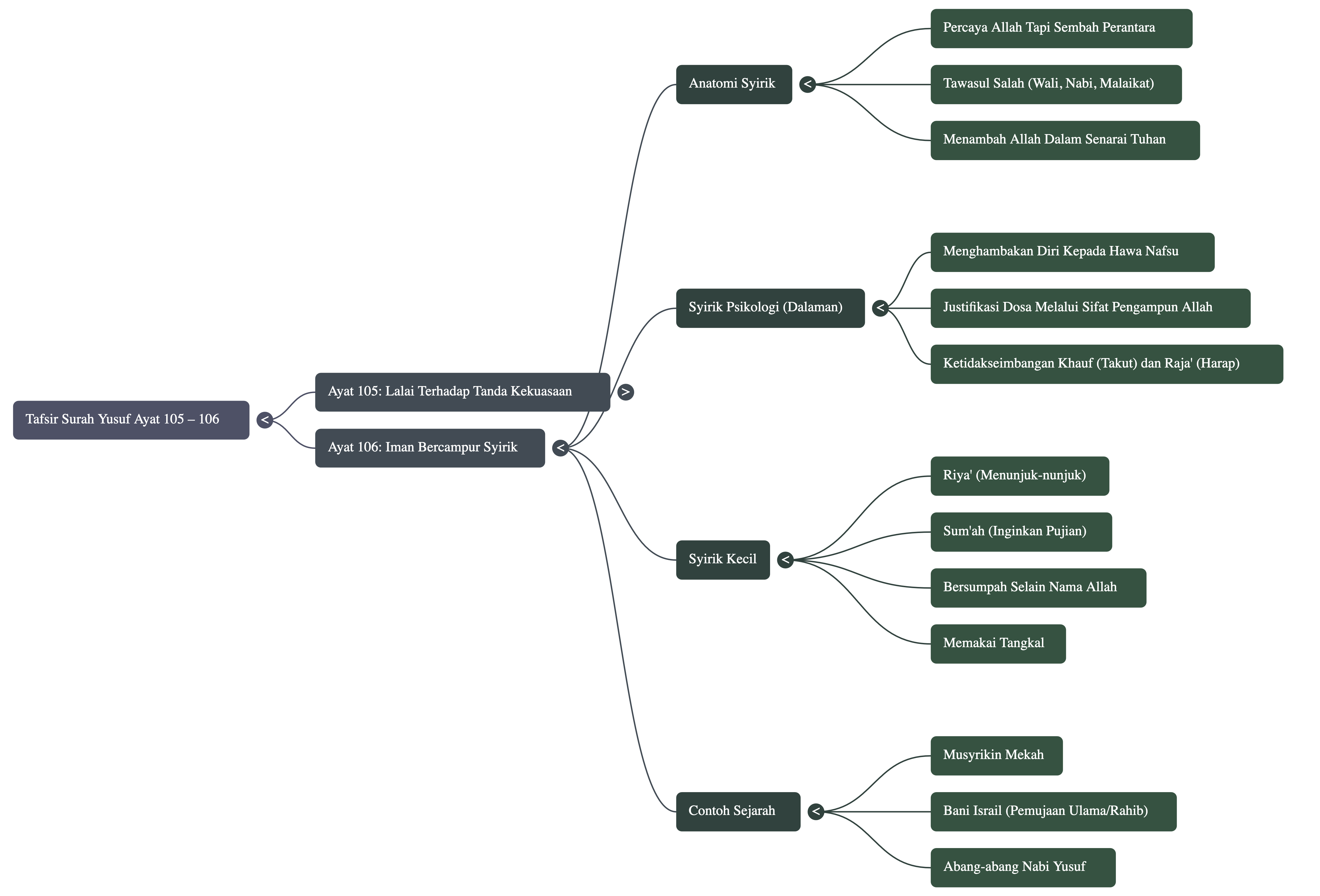
Yusuf Ayat 105: Ayat syikayah (rungutan) daripada Allah ﷻ. Pernahkah anda terfikir bagaimana iman seseorang boleh rosak secara senyap tanpa disedari? Atau mengapa ada orang yang kelihatan percaya kepada Tuhan, tetapi cara hidup mereka seolah-olah jauh daripada-Nya? Jawapan kepada persoalan rumit ini mungkin tersembunyi di dalam Surah Yusuf, khususnya dalam ulasan ayat 105 hingga 107. Ayat-ayat ini mendedahkan apa yang boleh kita panggil sebagai “anatomi iman yang rosak” — satu proses menurun yang menunjukkan bagaimana kepercayaan yang tulen boleh tercemar dari dalam.
وَڪَأَيِّن مِّن ءَايَةٍ فِى ٱلسَّمَـٰوٰتِ وَٱلأَرضِ يَمُرُّونَ عَلَيهَا وَهُم عَنهَا مُعرِضُونَ
(SAHEEH INTERNATIONAL)
And how many a sign within the heavens and earth do they pass over while they, therefrom, are turning away.
(MALAY)
Dan berapa banyak sekali tanda-tanda (kekuasaan Allah) di langit dan di bumi yang mereka melaluinya, sedang mereka berpaling dari padanya.
وَڪَأَيِّن مِّن ءَايَةٍ فِى ٱلسَّمَـٰوٰتِ وَٱلأَرضِ
Dan berapa banyak sekali tanda-tanda (kekuasaan Allah) di langit dan di bumi
Allah ﷻ mengutuk mereka yang tidak mahu menerima kebenaran: entah berapa banyak tanda-tanda di langit dan bumi yang mereka nampak, tetapi mereka buat tidak tahu sahaja. Mata mereka boleh melihat akan tetapi mata hati mereka buta! Mereka terus melihat keindahan dunia yang indah ini dan ramai yang takjub. Akan tetapi tidakkah mereka memikirkan, kalau alam ini hebat, tentu yang menjadikannya lebih hebat lagi!
Di sini Allah ﷻ sedang memujuk Nabi Muhammad ﷺ. Sebelum ini telah disebut yang ramai menentang apa yang disampaikan oleh baginda. Tentulah baginda sedih. Sekarang di dalam ayat ini Allah ﷻ beritahu baginda yang bukan waktu itu sahaja mereka menentang kebenaran dan tanda-tanda yang disampaikan kepada mereka, akan tetapi sudah lama mereka menolak tanda-tanda pada alam. Mereka itu bukan sahaja menolak Rasulullah ﷺ, tetapi Allah ﷻ pun mereka sudah pernah tolak!
Mereka bukan sahaja menolak ءَايَةٍ Al-Qur’an yang baginda sampaikan, mereka juga telah menolak ءَايَةٍ pada alam. Ini kerana kalimah ءَايَةٍ bermaksud ‘tanda-tanda’. Para mufassir menjelaskan bahawa ayat ini merujuk kepada banyaknya bukti, tanda kebesaran, dan kekuasaan Allah ﷻ yang terdapat di langit dan bumi, seperti matahari, bulan, bintang, awan, hujan, gunung, laut, tumbuhan, haiwan, dan pelbagai fenomena alam. Semua ini adalah dalil yang jelas tentang keesaan Allah ﷻ, kekuasaan-Nya, dan kesempurnaan sifat-sifat-Nya. Allah ﷻ berfirman di dalam Jathiyah:3-6
إِنَّ فِي السَّمَاوَاتِ وَالْأَرْضِ لَآيَاتٍ لِّلْمُؤْمِنِينَ. وَفِي خَلْقِكُمْ وَمَا يَبُثُّ مِن دَابَّةٍ آيَاتٌ لِّقَوْمٍ يُوقِنُونَ
“Sesungguhnya pada langit dan bumi benar-benar terdapat tanda-tanda (kekuasaan Allah) bagi orang-orang yang beriman. Dan pada penciptaan dirimu dan pada binatang-binatang yang berserakan (di bumi) terdapat tanda-tanda bagi kaum yang menyakini.”
Ibn Kathir رَحِمَهُ اللَّهُ menyebut: “Allah mengkhabarkan tentang kelalaian kebanyakan manusia daripada berfikir tentang ayat-ayat Allah dan dalil-dalil tauhid yang terdapat pada ciptaan-Nya di langit dan bumi, seperti bintang-bintang, planet-planet, gunung, lautan, tumbuhan, haiwan, dan pelbagai jenis makhluk. Mereka melihat semua ini tetapi tidak mengambil pengajaran daripadanya”.
Alam ini sangatlah hebat yang dikaji takkan pernah habis oleh pakar-pakar dalam bidang masing-masing. Ada yang kaji serangga, ada yang kaji tanah, ada yang kaji langit dan macam-macam lagi. Semakin terserlah kehebatan alam ini yang disusun sangatlah indah yang sepatutnya menjadikan pengkajinya dan sesiapa yang belajar tentangnya sepatutnya bertanya: “Siapa yang buat semua ini dengan sempurna?” Ia akan membawa kepada pencarian Tuhan yang Satu yang menjadikan alam ini.
Kemudian segala sesuatu di dalam alam itu ada undang-undangnya, ada pasang dan surutnya, ada laluan yang perlu diikuti oleh binatang, bintang dan segalanya. Itu baru makhluk yang tidak ada akal, mereka pun ada undang-undang dan laluan, takkan kita manusia yang lebih hebat ini tidak ada peraturan? Maka kita akan sedar yang hidup kita ini ada aturannya, dan aturan itu ditentukan oleh Allah ﷻ.
يَمُرّونَ عَلَيها وَهُم عَنها مُعرِضونَ
yang mereka melaluinya, sedang mereka berpaling dari padanya.
Banyak sekali tanda-tanda yang ada, namun ramai yang lalu begitu sahaja, tidak beri perhatian pun. Apabila digunakan kalimah عَلَيها (di atasnya), maknanya mereka memang nampak sungguh kebenaran itu tetapi tidak mengendahkannya kerana kalau lalu tepi, mungkin boleh kata tidak nampak, tetapi kalau lalu dari ‘atas’, takkan tidak nampak?
Satu lagi, perhatikan kalimat عَنها di dalam ayat ini. Kalau susunan biasa, sepatutnya ia menjadi وهم معرضون عنها. Akan tetapi, apabila kalimah عَنها diawalkan (istilahnya adalah taqdim), maka ia memberi makna yang lebih lagi. Maknanya, mereka khusus berpaling daripada tanda-tanda yang Allah ﷻ beri. Yang benda lain, mereka perasan, tetapi peringatan daripada Allah ﷻ sahaja yang mereka buat tidak tahu. Mereka lalu sahaja tanpa memikirkan, kerana yang mereka fikirkan adalah bagaimana hendak memenuhkan perut mereka, bagaimana hendak menguasai manusia, bagaimana hendak ambil itu dan ini daripada orang lain. Mereka hanya memikirkan kelangsungan hidup mereka sahaja, bagaimana cara untuk memenuhi kehendak nafsu sahaja. Mereka leka dengan benda lain. Macam anak kita yang duduk dalam kereta, tetapi sibuk main dengan handphone dan mereka tidak tengok pun keindahan alam di luar.
Macam sekarang manusia boleh lihat entah berapa banyak kebenaran di hadapan mata mereka, sebagai contoh, mereka boleh baca dan dengar ayat-ayat Al-Qur’an yang membenarkan apa yang mereka sendiri sudah tahu, tetapi mereka tengok sahaja, tidak mahu faham dan tadabbur. Mereka tidak mahu mendekati Al-Qur’an. Begitulah ramai dalam kalangan manusia yang degil. Kebenaran di hadapan mata pun masih tidak mahu terima lagi. Jangan kata orang Yahudi, umat Islam yang tidak mengendahkan ajaran tafsir Al-Qur’an pun begitulah juga.
Allah ﷻ memulakan huraian-Nya dengan menyatakan betapa banyak tanda-tanda kebesaran-Nya di langit dan di bumi yang dilalui oleh manusia setiap hari, tetapi mereka sengaja berpaling daripadanya. Persoalannya, mengapa? Adakah bukti-Nya tidak mencukupi?
Jawapannya ialah tidak! Punca sebenar kebutaan rohani ini bukanlah kekurangan bukti, tetapi kerana manusia terlalu sibuk dan asyik dengan diri sendiri. Mereka hidup dalam apa yang boleh dianggap sebagai “kewujudan haiwan” — satu kehidupan yang tumpuannya hanya pada makanan, tempat tinggal, dan pembiakan. Apa bezanya kita dengan binatang kalau kita fikir itu sahaja? Apabila fikiran dipenuhi dengan keinginan untuk mengumpul lebih banyak kekayaan, mendapatkan kuasa, atau memenuhi tuntutan nafsu, maka “diri” menjadi pusat alam semesta. Akibatnya, segala tanda kebesaran alam semesta yang lain akan terlepas pandang.
Ayat ini juga merupakan satu bentuk hiburan kepada Nabi Muhammad ﷺ. Allah ﷻ seolah-olah berkata bahawa penolakan manusia terhadap baginda bukanlah satu kegagalan atau “kritikan terhadap baginda”. Mereka itu telah lama hidup dalam keadaan lalai, terus mengabaikan tanda-tanda Tuhan jauh sebelum wahyu diturunkan lagi kepada Nabi Muhammad ﷺ. Allah ﷻ hendak memberitahu Nabi Muhammad ﷺ, penolakan puak Yahudi setelah diberitahu dengan kisah benar tentang Nabi Yusuf عَلَيْهِ ٱلسَّلَامُ ini, bukan perkara baru bagi mereka. Memang mereka semenjak dahulu lagi sudah buat perkara yang sama. Mereka bukan tidak pernah lihat tanda-tanda kebenaran itu, mereka lihat tetapi memang hati mereka jenis ‘degil’.
Kisah yang sedang dibincangkan adalah kisah mereka, kisah salah seorang Nabi agung mereka, Nabi Yusuf عَلَيْهِ ٱلسَّلَامُ. Malah ini adalah permulaan kepada sejarah mereka kerana mereka digelar Bani Israil (anak-anak Israil – Nabi Ya’qub) dan sekarang kita mempelajari tentang merekalah! Kisah Nabi Ya’qub عَلَيْهِ ٱلسَّلَامُ dan kisah anak-anaknya, bukan? Walaupun surah ini yang pertama didengari oleh puak Quraisy Mekah, akan tetapi puak Yahudi sudah disentuh, bukan? Ketika itu, Nabi Muhammad ﷺ masih lagi di Mekah, akan tetapi tidak lama lagi, baginda akan berhijrah ke Yathrib dan akan menemui mereka bersemuka! Tetapi buat masa ini mereka telah disinggung dengan kisah Nabi Yusuf عَلَيْهِ ٱلسَّلَامُ ini. Mereka juga punca pemuka Quraisy bertanyakan tentang kisah Nabi Yusuf عَلَيْهِ ٱلسَّلَامُ ini dan sekarang telah diberikan kisah itu seperti yang mereka sarankan. Telinga mereka sepatutnya sudah naik tinggi untuk mendengar apa yang akan disampaikan oleh baginda? Apa yang ada di dalam kisah itu?
Kisah Nabi Yusuf عَلَيْهِ ٱلسَّلَامُ itu berkait rapat dengan bangsa Bani Israil juga sebenarnya di zaman Rasulullah itu. Nabi Yusuf عَلَيْهِ ٱلسَّلَامُ (dan Bunyamin) tidak disayangi oleh abang-abang itu kerana mereka berdua daripada ibu yang berlainan. Dan bukankah Nabi Ismail عَلَيْهِ ٱلسَّلَامُ (datuk bagi bangsa Arab) tidak disukai oleh puak Yahudi kerana Nabi Ismail عَلَيْهِ ٱلسَّلَامُ daripada ibu yang berbeza? Ibu Nabi Ismail عَلَيْهِ ٱلسَّلَامُ adalah Hajar, seorang wanita berketurunan Qibti (Mesir), yang merupakan hamba kepada Sarah (hamba yang dihadiahkan kepada Nabi Ibrahim عَلَيْهِ ٱلسَّلَامُ oleh Raja Mesir) dan kemudian diberikan kepada Nabi Ibrahim عَلَيْهِ ٱلسَّلَامُ sebagai isteri. Ibu Nabi Ishaq عَلَيْهِ ٱلسَّلَامُ pula adalah Sarah, isteri utama Nabi Ibrahim عَلَيْهِ ٱلسَّلَامُ. Sarah adalah anak perempuan kepada Betuel bin Nahor dan berasal daripada keluarga Nabi Ibrahim عَلَيْهِ ٱلسَّلَامُ sendiri. Sebagaimana Nabi Yusuf عَلَيْهِ ٱلسَّلَامُ tidak disukai kerana daripada ibu yang berlainan, maka keturunan Nabi Ismail عَلَيْهِ ٱلسَّلَامُ juga tidak dipandang oleh Bani Israil kerana baginda daripada isteri Nabi Ibrahim عَلَيْهِ ٱلسَّلَامُ yang lain. Mereka mengulangi kesilapan yang sama oleh tok nenek mereka! Banyak lagi kesalahan mereka yang nanti akan Allah ﷻ wahyukan kepada Nabi Muhammad ﷺ di dalam Surah Baqarah apabila baginda berhijrah nanti.
Allah ﷻ kata banyak sahaja tanda-tanda pada alam ini. Dan bagi Bani Israil, mereka telah dapat banyak tanda-tanda istimewa yang Allah ﷻ berikan kepada mereka. Kita baca dalam Al-Qur’an tentang awan yang menaungi mereka, air dari batu, Manna dan Salwa dan bermacam-macam lagi. Allah ﷻ telah berfirman di dalam Hajj:46
أَفَلَم يَسيروا فِي الأَرضِ فَتَكونَ لَهُم قُلوبٌ يَعقِلونَ بِها أَو آذانٌ يَسمَعونَ بِها ۖ فَإِنَّها لا تَعمَى الأَبصٰرُ وَلٰكِن تَعمَى القُلوبُ الَّتي فِي الصُّدورِ
maka apakah mereka tidak berjalan di muka bumi, lalu mereka mempunyai hati yang dengan itu mereka dapat memahami atau mempunyai telinga yang dengan itu mereka dapat mendengar? Kerana sesungguhnya bukanlah mata itu yang buta, tetapi yang buta, ialah hati yang di dalam dada.
Jadi, yang tidak mengendahkan tanda-tanda pada alam ini adalah kerana buta hati sahaja. Lihat apa Allah ﷻ kata tentang mereka yang sebegini di dalam Ali Imran:179?
وَلَقَد ذَرَأنا لِجَهَنَّمَ كَثيرًا مِّنَ الجِنِّ وَالإِنسِ ۖ لَهُم قُلوبٌ لّا يَفقَهونَ بِها وَلَهُم أَعيُنٌ لّا يُبصِرونَ بِها وَلَهُم آذانٌ لّا يَسمَعونَ بِها ۚ أُولٰئِكَ كَالأَنعٰمِ بَل هُم أَضَلُّ ۚ أُولٰئِكَ هُمُ الغٰفِلونَ
Dan sesungguhnya Kami jadikan untuk neraka jahanam banyak dari jin dan manusia yang mempunyai hati (tetapi) tidak mahu memahami dengannya (ayat-ayat Allah), dan yang mempunyai mata (tetapi) tidak mahu melihat dengannya (bukti keesaan Allah) dan yang mempunyai telinga (tetapi) tidak mahu mendengar dengannya (ajaran dan nasihat); mereka itu seperti binatang ternak, bahkan mereka lebih sesat lagi; mereka itulah orang-orang yang lalai.
Bagaimana pula dengan kita? Sangat mudah untuk melihat relevansi konsep ini hari ini. Betapa kerap kita terganggu oleh skrin telefon bimbit sehingga kita terlepas pandang keajaiban awan di langit, kerumitan seekor serangga, atau keindahan matahari terbenam—semua tanda yang sepatutnya mengingatkan kita kepada Pencipta. Kelalaian inilah yang menjadi pintu pertama kepada kerosakan iman. Sepatutnya alam ini mendekatkan kita kepada Allah ﷻ seperti firman Allah ﷻ di dalam Ali Imran:190-191
إِنَّ فِي خَلْقِ ٱلسَّمَـٰوٰتِ وَالْأَرْضِ وَاخْتِلَافِ اللَّيْلِ وَالنَّهَارِ لَآيَاتٍ لِّأُولِي الْأَلْبَابِ. الَّذِينَ يَذْكُرُونَ اللَّهَ قِيَامًا وَقُعُودًا وَعَلَىٰ جُنُوبِهِمْ وَيَتَفَكَّرُونَ فِي خَلْقِ ٱلسَّمَـٰوٰتِ وَالْأَرْضِ رَبَّنَا مَا خَلَقْتَ هَٰذَا بَاطِلًا سُبْحَانَكَ فَقِنَا عَذَابَ النَّارِ
“Sesungguhnya pada kejadian langit dan bumi, dan pada pertukaran malam dan siang, ada tanda-tanda (kekuasaan Allah) bagi orang-orang yang berakal. (Iaitu) orang-orang yang mengingati Allah sambil berdiri, duduk, dan ketika berbaring, dan mereka memikirkan tentang kejadian langit dan bumi (sambil berkata): ‘Wahai Tuhan kami! Tidaklah Engkau menjadikan ini dengan sia-sia, Maha Suci Engkau, maka peliharalah kami dari azab neraka’.”
Ramai manusia hanya memikirkan perut mereka sahaja. Tapi kita boleh perhatikan ada segelintir yang fikiran mereka lebih tinggi dan memikirkan tentang orang lain di persekitaran mereka, tentang kebersihan alam, tentang binatang yang semakin pupus. Inilah jenis orang yang walaupun mereka bukan Muslim, tapi kita boleh lihat mereka mempertahankan kebajikan rakyat Palestin yang jauh daripada mereka. Ada yang menjadi pemimpin kerana hendak memperjuangkan ideologi itu dan ini kerana mereka yakin dengan ideologi mereka.
Namun begitu, Islam bukan hanya memikirkan tentang dunia sahaja. Islam mengajak kita berfikir lebih tinggi lagi. Ya, betul, Islam juga membincangkan tentang kebajikan, kebersihan dan lain-lain itu juga, namun Islam lebih, lebih lagi. Islam mengajak kita memikirkan bukan hanya visi di dunia sahaja, tetapi kena memikirkan visi di akhirat juga.
Yusuf Ayat 106: Masih lagi syikayah (rungutan) daripada Allah ﷻ. Ini adalah ayat yang amat penting untuk kita hayati. Bukan semua orang Islam boleh dikira beriman sempurna walaupun mereka telah Muslim. Ini sepatutnya ayat yang mengejutkan kita dan menyedarkan kita akan suatu perkara yang amat penting.
وَما يُؤمِنُ أَكثَرُهُم بِاللهِ إِلّا وَهُم مُّشرِكونَ
(SAHEEH INTERNATIONAL)
And most of them believe not in Allāh except while they associate others with Him.
(MALAY)
Dan sebahagian besar daripada mereka tidak beriman kepada Allah, melainkan dalam keadaan mempersekutukan Allah (dengan sembahan-sembahan lain).
Ini mungkin pembongkaran yang paling mengejutkan dalam ayat-ayat Surah Yusuf ini. Setelah menyatakan bahawa kebanyakan manusia lalai sebelum ini di dalam Ayat 103, sekarang Allah ﷻ berfirman: “Dan kebanyakan mereka tidak beriman kepada Allah, melainkan dalam keadaan mempersekutukan-Nya (dengan sembahan-sembahan lain).” Maknanya, sudah beriman… tetapi syirik. Eh, bagaimana pula?
Fikirkan betapa dahsyatnya kenyataan ini. Ia bermakna, walaupun dalam kalangan minoriti yang berjaya melepasi halangan kelalaian dan benar-benar beriman, majoriti daripada mereka masih mencampurkan iman mereka dengan syirik. Kita sedang bercakap tentang “majoriti daripada minoriti”. Sudahlah yang beriman dengan Allah ﷻ itu tidak ramai, daripada yang tidak ramai itu pula, kebanyakan daripada mereka membuat syirik pula!
Tapi sebelum kita meneruskan lagi, kena faham bahawa syirik bukan sekadar menyembah berhala yang diperbuat daripada batu itu. Jangan sempitkan pemahaman kita pula. Syirik itu boleh merangkumi kepercayaan bahawa Allah ﷻ mempunyai anak, pembantu, atau orang-orang suci yang boleh menjadi perantara antara kita dengan-Nya. Contoh klasik ialah kaum Quraisy di Mekah. Mereka percaya kepada Allah ﷻ sebagai Pencipta, tetapi pada masa yang sama, menyembah ‘tuhan-tuhan kecil lain’ sebagai perantara. Ramai yang mungkin tidak sedar bahawa Musyrikin Mekah itu kenal Allah ﷻ dan juga mereka menyembah Allah ﷻ. Ini seperti disebut di dalam Luqman:25, Allah ﷻ menyatakan bahawa jika ditanya siapa pencipta alam, mereka akan menjawab “Allah”:
وَلَئِن سَأَلْتَهُم مَّنْ خَلَقَ السَّمَاوَاتِ وَالْأَرْضَ لَيَقُولُنَّ اللَّهُ
“Dan sesungguhnya jika engkau (wahai Muhammad) bertanya kepada mereka: ‘Siapakah yang menciptakan langit dan bumi?'” Sudah tentu mereka akan menjawab: ‘Allah’…”
Tapi di dalam masa yang sama, mereka berkata para malaikat adalah anak-anak Allah ﷻ dan mereka berdoa kepada para malaikat untuk menyampaikan doa mereka kepada Allah ﷻ kerana kononnya Allah ﷻ pasti makbulkan kerana para malaikat itu anak-anak perempuan-Nya. Maka kalau kita pun bertawasul kepada Nabi, wali dan malaikat, maka tidak ada jauh bezanya kita dengan Musyrikin Mekah itu! Kerana ada yang sangka Allah ﷻ ada beri kuasa kepada sesetengah entiti seperti wali, Nabi dan malaikat. Ada yang berkata bahwa Allah ﷻ telah melantik wali yang mengurus alam ini dan mereka menentukan apa yang terjadi dalam alam ini. Ini adalah fahaman mengarut sahaja.
Satu lagi contoh yang lebih halus datangnya dari konteks Surah Yusuf sendiri, iaitu masyarakat Mesir. Apabila raja dan rakyatnya melihat kebijaksanaan Nabi Yusuf عَلَيْهِ ٱلسَّلَامُ, mereka mengakui bahawa Tuhannya adalah “hebat” dan “benar”. Mereka pun ada yang ‘masuk’ Islam dan menyembah Allah ﷻ juga. Namun, mereka tidak meninggalkan tuhan-tuhan pagan mereka. Mereka hanya menambah “Allah” ke dalam senarai tuhan mereka yang sedia ada—satu contoh sempurna bagaimana seseorang boleh “beriman” sambil melakukan syirik.
Kebanyakan manusia (termasuk yang mengaku Muslim) tidak percaya sepenuhnya kepada Allah ﷻ. Dalam mereka kata mereka percaya kepada Allah ﷻ, mereka juga melakukan syirik. Inilah masalah yang besar kepada orang Islam – kerana mereka tidak belajar apakah tauhid dan apakah syirik itu. Mereka tidak faham apakah yang dimaksudkan dengan ‘ilah‘. Mereka terima Allah ﷻ sebagai Tuhan dan mereka beriman dengan-Nya. Tapi dalam mereka percaya kepada Allah ﷻ, mereka percaya juga kepada bomoh, kepada hantu, kepada jin, kepada tok guru, kepada wali yang mereka sendiri lantik dan macam-macam lagi kepercayaan salah masyarakat Muslim yang jauh dari wahyu. Maka orang Islam kena belajar sampai mereka tahu apa itu syirik supaya mereka boleh tinggalkan. Jangan jadi seperti Musyrikin Mekah yang kenal Allah ﷻ sebagai Tuhan, tetapi dalam masa yang sama mereka buat syirik kepada Allah ﷻ.
Mereka sangka Nabi, wali dan malaikat itu akan membantu mereka nanti di akhirat kalau Allah ﷻ marah. Kerana mereka kata semasa mereka di dunia, mereka selalu puji, seru, sedekah Fatihah kepada Nabi, wali dan malaikat itu. Datang dari mana fahaman ini pun kita tidak tahu kerana ia tidak ada di dalam agama. Syaitan yang reka fahaman ini dan ramai manusia menerima sahaja fahaman sesat ini.
Sekarang kita kaitkan ayat ini dengan Bani Israil kerana memang kita baru sahaja belajar tentang sejarah mereka. Apa kaitan kesyirikan dengan Bani Israil? Mereka itu telah mengambil ahli agama mereka sebagai tuhan seperti disebut di dalam Tawbah:31
اتَّخَذُوا أَحْبَارَهُمْ وَرُهُبَانَهُمْ أَرْبَابًا مِّن دُونِ اللَّهِ وَالْمَسِيحَ ابْنَ مَرْيَمَ وَمَا أُمِرُوا إِلَّا لِيَعْبُدُوا إِلَهًا وَاحِدًا ۖ لَّا إِلَهَ إِلَّا هُوَ ۚ سُبْحَانَهُ عَمَّا يُشْرِكُونَ
“Mereka menjadikan pendeta-pendeta dan rahib-rahib mereka sebagai tuhan-tuhan selain Allah, dan juga (mereka menyembah) Al-Masih putera Maryam; padahal mereka tidak diperintahkan melainkan untuk menyembah Tuhan Yang Maha Esa; tiada Tuhan melainkan Dia. Maha Suci Allah daripada apa yang mereka sekutukan.”
Allah ﷻ mengutuk Yahudi dan Nasara kerana menjadikan ulama’ dan ahli ibadat mereka sebagai Tuhan. Begitulah juga yang terjadi kepada golongan Muslim yang sesat. Dari segi amalan dan perbuatan mereka, mereka telah menjadikan ulama’ dan ahli ibadat mereka sebagai tuhan, selain daripada Allah ﷻ. Kalau kita kata begini, mereka akan marah kerana mereka kata mereka tidak sembah pun ulama’ dan rahib-rahib itu seperti mereka sembah Allah ﷻ. Kita pun lihat tidaklah mereka buat seperti itu, maka bagaimana pula?
Terdapat sebuah hadith yang menjelaskan perkara ini, iaitu kisah seorang lelaki yang hampir memeluk Islam, namanya Addi bin Hatim, tetapi beliau belum jelas tentang agama Islam. Apabila beliau mendengar ayat ini, beliau berkata ketika beliau beragama Nasrani, mereka tidak menyeru dan memuja ulama’ dan rahib mereka.
Nabi ﷺ beritahu, tidakkah dia mengikut hukum yang difatwa oleh ahbar dan rahib itu? Addi mengaku kata memang ada. Maknanya, penganut itu mengikut sahaja fatwa yang ahli agama mereka beri sebagaimana mereka mengikut arahan Tuhan. Maka ulama’ mereka itu seolah-olah sudah sama kedudukan dengan Tuhan sehingga boleh menetapkan hukum pula. Golongan awam hanya mengikut sahaja walaupun ajaran mereka itu dan hukum yang mereka keluarkan tidak mengikut kehendak Allah ﷻ.
Masyarakat kita pun melakukan kesalahan yang sama juga sebenarnya. Kita banyak hanya berpegang sahaja kepada pendapat yang dikeluarkan oleh ulama’ atau ustaz. Kita tidak tanya pun dari mana dalil yang mereka bawa itu – adakah daripada wahyu atau hanya pendapat mereka. Ramai dalam kalangan kita tidak teliti tentang perkara ini.
Berhala Paling Bahaya Adalah Berhala yang Ada di Dalam Diri.
Daripada syirik luaran, kita beralih kepada bentuk yang lebih tersembunyi dan berbahaya: itulah “berhala psikologi” yang wujud di dalam diri kita. Kemarahan, nafsu, kesombongan, atau ketamakan seseorang boleh menjadi “tuhan” mereka. Ini seperti firman Allah ﷻ di dalam Jathiyah:23,
أَفَرَأَيْتَ مَنِ اتَّخَذَ إِلَٰهَهُ هَوَاهُ وَأَضَلَّهُ اللَّهُ عَلَىٰ عِلْمٍ وَخَتَمَ عَلَىٰ سَمْعِهِ وَقَلْبِهِ وَجَعَلَ عَلَىٰ بَصَرِهِ غِشَاوَةً فَمَن يَهْدِيهِ مِن بَعْدِ اللَّهِ ۚ أَفَلَا تَذَكَّرُونَ
“Maka pernahkah engkau melihat orang yang menjadikan hawa nafsunya sebagai tuhannya, dan dia pula disesatkan oleh Allah dalam keadaan ia mengetahui, dan Allah telah mengunci mati pendengarannya dan hatinya, serta mengadakan tutupan atas penglihatannya? Maka siapakah lagi yang dapat memberi petunjuk kepadanya sesudah Allah? Mengapa kamu tidak mahu beringat?”
Ini bukan tentang membuat kesilapan secara tidak sengaja, kerana semua manusia melakukan kesilapan. Ini adalah tentang satu keadaan di mana seseorang secara sedar dan sengaja membenarkan perasaannya untuk “mengatasi apa yang Allah katakan”. Apabila seseorang itu tahu perintah Allah ﷻ tetapi memilih untuk mengikut hawa nafsunya, dia pada hakikatnya telah mendirikan nafsunya itu sebagai autoriti yang setara dengan Tuhan. Dia mungkin tidak pernah sujud kepada patung, tetapi dia sujud kepada nafsunya setiap hari.
Apabila seseorang mula menuhankan hawa nafsunya, ia secara semula jadi akan membawa kepada pandangan yang bengkok tentang Allah ﷻ. Pandangan yang menyimpang ini kemudiannya akan mewujudkan satu rasa selamat yang palsu.
Bagaimana ia berlaku? Apabila seseorang itu mula memilih dan hanya berpegang pada sifat-sifat Allah yang disukainya, contohnya sifat Maha Penyayang (Al-Wadud) atau Maha Pengampun (Al-Ghafur). Mereka memegang erat sifat-sifat ini sambil sengaja mengabaikan sifat-sifat Allah yang lain, seperti Maha Berkuasa (Al-Aziz), Maha Adil (Al-Adl), atau Maha Memerhati (Al-Basir). Maka jadilah orang yang tiada rasa bersalah apa pun yang mereka buat, malah mereka memberi justifikasi kepada dosa mereka itu.
Dalam kehidupan seorang Muslim, terdapat dua unsur penting dalam hubungan dengan Allah ﷻ (khauf dan raja’) yang perlu diseimbangkan:
Khauf (الخوف) – Takut kepada Allah ﷻ
Raja’ (الرجاء) – Harapan kepada rahmat Allah ﷻ
Kedua-duanya sangat penting untuk memastikan kita berada di jalan yang benar, tidak terlalu takut sehingga berputus asa, dan tidak terlalu berharap sehingga lalai dalam beribadah. Khauf bermaksud takut kepada Allah ﷻ kerana kebesaran-Nya, azab-Nya, dan balasan buruk bagi orang yang berdosa. Raja’ bermaksud mengharap kepada rahmat dan keampunan Allah ﷻ serta yakin bahawa Allah ﷻ Maha Pengampun dan Maha Pemurah. Islam mengajar umatnya untuk menyeimbangkan rasa takut (khauf) dan harapan (raja’) supaya tidak terlalu ekstrim ke satu arah:
Jika terlalu takut (khauf) tanpa harapan (raja’), seseorang mungkin berputus asa dan merasa tidak layak mendapat keampunan Allah ﷻ.
Jika terlalu berharap (raja’) tanpa takut (khauf), seseorang mungkin menjadi lalai dan terus melakukan dosa dengan alasan Allah ﷻ Maha Pengampun.
Imam Ibnul Qayyim رَحِمَهُ اللَّهُ berkata:
“Hati yang sempurna adalah yang mempunyai dua sayap: satu sayap adalah khauf dan satu lagi adalah raja’. Jika salah satu patah, maka seseorang tidak akan dapat terbang ke akhirat dengan selamat.“
Kepercayaan yang tidak seimbang akan melindungi mereka daripada rasa bersalah dan ketakutan terhadap akibat perbuatan mereka. Mereka fikir, “Tidak mengapa jika aku terus melakukan maksiat ini, Allah kan Maha Pengampun…? Dia pasti faham…” Harapan palsu ini membuatkan mereka berasa kebal, seolah-olah mereka telah mencipta satu versi Tuhan dalam fikiran mereka yang tidak akan menghukum mereka. Dan di sinilah Allah ﷻ memberikan amaran di dalam ayat seterusnya yang menakutkan: “Maka apakah mereka merasa aman dari kedatangan seksa Allah yang meliputi mereka…?”
Apa peristiwa yang telah kita pelajari dalam Surah Yusuf ini tentang hal ini? Perhatikan kembali apa yang telah dilakukan oleh abang-abang Nabi Yusuf عَلَيْهِ ٱلسَّلَامُ itu. Bukankah mereka itu anak-anak Nabi, maka tentunya mereka itu beriman kepada Allah ﷻ, bukan? Kita sudah banyak kali baca mereka menggunakan nama Allah. Akan tetapi mereka itu telah kalah dengan nafsu mereka sendiri. Mereka tentunya tahu apa yang mereka lakukan itu salah, tapi mereka tetap melakukannya juga.
Syirik Kecil
Selain syirik yang besar, ada juga syirik yang dikategorikan sebagai syirik kecil. Ini berdasarkan kepada hadith,
عَنْ مَحْمُودِ بْنِ لَبِيدٍ أَنَّ رَسُولَ اللهِ صَلَّى اللهُ عَلَيْهِ وَسَلَّمَ قَالَ: “إِنَّ أَخْوَفَ مَا أَخَافُ عَلَيْكُمُ الشِّرْكُ الْأَصْغَرُ”. قَالُوا: وَمَا الشِّرْكُ الْأَصْغَرُ يَا رَسُولَ اللهِ؟ قَالَ: “الرِّيَاءُ”
Daripada Mahmud bin Labid, bahawa Rasulullah ﷺ bersabda: “Sesungguhnya perkara yang paling aku takuti menimpa kamu ialah syirik kecil.” Para sahabat bertanya: “Apakah syirik kecil itu, wahai Rasulullah?” Baginda menjawab: “Iaitu Riya’ (menunjuk-nunjuk).”
Musnad Ahmad: hadis 23630; Al-Mu’jam al-Kabir oleh Al-Thabarani: No. hadis 4301; Al-Sunan al-Kubra oleh Al-Baihaqi: Jilid 10, ms. 222.
Para ulama hadith telah menyemak rantaian perawi (sanad) hadith ini dan memberikan penilaian berikut:
- Syeikh Syuaib al-Arna’uth: Dalam takhrij beliau terhadap Musnad Ahmad, beliau menyatakan sanad hadith ini adalah Jayyid (baik/kuat).
- Syeikh al-Albani: Dalam kitab beliau Silsilah al-Ahadith al-Sahihah (No. 951), beliau menilai hadith ini sebagai Sahih.
Selain riya’ (yang berkaitan dengan hati), para ulama juga menyenaraikan beberapa perkara lain sebagai syirik kecil berdasarkan hadis-hadis lain seperti:
- Sum’ah: Melakukan ibadah supaya “didengari” dan dipuji oleh orang lain.
- Bersumpah selain nama Allah: Contohnya, bersumpah dengan nama nenek moyang atau nama makhluk lain secara sengaja.
- Ungkapan “Atas Kehendak Allah dan Kehendakmu”: Nabi ﷺ pernah menegur seorang lelaki yang berkata begitu dan menyuruhnya berkata: “Atas kehendak Allah semata-mata.”
-
Memakai tangkal: Jika seseorang percaya tangkal itu sendiri yang memberi bekas (tanpa izin Allah, ia menjadi syirik besar; jika dianggap sebagai asbab sahaja, ia tetap syirik kecil).
Kuiz Uji Kefahaman (Jawapan Ringkas)
Jawab soalan-soalan berikut dalam 2-3 ayat berdasarkan pemahaman anda daripada teks tafsir.
1. Apakah yang dimaksudkan dengan Ayat syikayah (rungutan) dari Allah seperti yang dinyatakan dalam pengenalan kepada ayat 105 dan 106?
2. Menurut tafsir ayat 105, mengapakah ramai manusia “berpaling” daripada tanda-tanda kebesaran Allah di langit dan di bumi walaupun mereka melihatnya?
3. Apakah yang dimaksudkan dengan “kewujudan haiwan” dan bagaimana ia menyebabkan seseorang terlepas pandang tanda-tanda kebesaran Allah?
4. Bagaimanakah ayat 105 menjadi satu bentuk penghiburan kepada Nabi Muhammad SAW?
5. Apakah kaitan antara sikap abang-abang Nabi Yusuf terhadap baginda dengan sikap Bani Israil terhadap Nabi Ismail?
6. Apakah maksud sebenar “buta” yang disebut dalam tafsir ini, merujuk kepada firman Allah dalam Surah Al-Hajj ayat 46?
7. Apakah pembongkaran yang paling mengejutkan dalam ayat 106 mengenai orang yang beriman?
8. Bagaimanakah kaum Musyrikin Mekah boleh dianggap “beriman kepada Allah” tetapi dalam masa yang sama melakukan syirik?
9. Apakah yang dimaksudkan dengan menjadikan ulama dan rahib sebagai “tuhan-tuhan selain Allah”, berdasarkan hadis Addi bin Hatim?
10. Apakah “berhala psikologi” dan bagaimanakah hawa nafsu boleh menjadi tuhan seseorang?
Glosari Istilah Penting
|
Istilah
|
Definisi Berdasarkan Teks
|
|---|---|
|
Ayat (ءَايَةٍ)
|
Bermaksud ‘tanda-tanda’. Merujuk kepada tanda-tanda kebesaran dan kekuasaan Allah, sama ada ayat-ayat Al-Qur’an atau tanda-tanda yang terdapat pada alam seperti matahari, bulan, gunung, dan haiwan.
|
|
Ayat Syikayah
|
Ayat yang mengandungi rungutan atau keluhan dari Allah mengenai sikap manusia yang ingkar atau lalai.
|
|
Ahbar dan Rahib
|
Istilah yang merujuk kepada pendeta-pendeta dan rahib-rahib (ahli ibadat) dalam kalangan Yahudi dan Nasrani.
|
|
Bani Israil
|
Bermaksud anak-anak Israil (gelaran bagi Nabi Ya’qub). Merujuk kepada bangsa Yahudi.
|
|
Berhala Psikologi
|
Satu bentuk syirik yang tersembunyi dan berbahaya yang wujud di dalam diri seseorang, seperti kemarahan, nafsu, kesombongan, atau ketamakan yang dijadikan “tuhan”.
|
|
Buta Hati
|
Keadaan di mana hati seseorang tidak dapat memahami, melihat, atau mendengar kebenaran dan tanda-tanda kebesaran Allah, walaupun pancaindera fizikalnya berfungsi.
|
|
Hawa Nafsu
|
Keinginan dalaman atau perasaan seseorang. Apabila seseorang secara sedar mengikut hawa nafsunya melebihi perintah Allah, dia telah menjadikannya sebagai tuhan.
|
|
Kewujudan Haiwan
|
Suatu gaya hidup yang tumpuannya hanya pada keperluan asas seperti makanan, tempat tinggal, dan pembiakan, tanpa memikirkan tujuan penciptaan yang lebih tinggi.
|
|
Khauf (الخوف)
|
Rasa takut kepada Allah kerana kebesaran-Nya, azab-Nya, dan balasan buruk bagi orang yang berdosa. Ia perlu diseimbangkan dengan Raja’.
|
|
Mu’ridun (مُعرِضونَ)
|
Orang-orang yang berpaling atau tidak mengendahkan sesuatu, dalam konteks ayat ini, mereka yang berpaling daripada tanda-tanda kebesaran Allah.
|
|
Raja’ (الرجاء)
|
Harapan kepada rahmat dan keampunan Allah serta keyakinan bahawa Allah Maha Pengampun dan Maha Pemurah. Ia perlu diseimbangkan dengan Khauf.
|
|
Riya’ (الرِّيَاءُ)
|
Bermaksud menunjuk-nunjuk. Ia adalah perbuatan melakukan ibadah dengan niat untuk dilihat dan dipuji oleh manusia, dan dikategorikan sebagai Syirik Kecil.
|
|
Sum’ah
|
Melakukan ibadah supaya “didengari” dan dipuji oleh orang lain. Ia disenaraikan sebagai salah satu contoh Syirik Kecil.
|
|
Syirik (شِرْك)
|
Perbuatan mempersekutukan Allah dengan sesuatu yang lain. Ia merangkumi penyembahan berhala, kepercayaan bahawa Allah mempunyai anak atau pembantu, serta menggunakan perantara seperti wali atau nabi dalam berdoa.
|
|
Syirik Kecil (الشِّرْكُ الْأَصْغَرُ)
|
Bentuk syirik yang tidak mengeluarkan seseorang dari Islam tetapi merupakan dosa besar. Contohnya termasuk Riya’, Sum’ah, bersumpah dengan selain nama Allah, dan memakai tangkal dengan kepercayaan ia adalah asbab.
|
|
Tadabbur
|
Perbuatan merenung, memikirkan, dan menghayati makna ayat-ayat Al-Qur’an untuk mengambil pengajaran daripadanya.
|
|
Tawasul
|
Amalan menggunakan perantara (seperti Nabi, wali, atau malaikat) dalam berdoa kepada Allah. Teks ini membayangkan tawasul yang salah menyerupai amalan Musyrikin Mekah.
|
Allahu a’lam. Sambung ke ayat yang seterusnya
Kemaskini: 15 Januari 2026
Rujukan:
Maulana Hadi
Nouman Ali Khan (deeper look)
Mutiara al-Qur’an
Tafsir Al-Azhar Prof. HAMKA
Maariful Qur’an (Mufti Shafi Usmani)
Tafsir Al-Mishbah (Dr. M. Quraish Shihab)
Tafseer As-Sa’di (Shaykh Abdur Rahman Nasir as-Sa’di)






Kunci Jawapan Kuiz
1. Ayat syikayah merujuk kepada ayat-ayat yang mengandungi rungutan atau keluhan dari Allah SWT. Dalam konteks ini, Allah merungut tentang sikap kebanyakan manusia yang lalai dan berpaling daripada tanda-tanda kebesaran-Nya serta mencampurkan iman mereka dengan perbuatan syirik.
2. Ramai manusia berpaling kerana mereka tidak menggunakan mata hati mereka walaupun mata fizikal mereka boleh melihat. Mereka terlalu sibuk memikirkan urusan duniawi seperti memenuhi perut, menguasai manusia lain, dan memenuhi kehendak nafsu, menyebabkan mereka lalai dan tidak mengambil pengajaran daripada alam.
3. “Kewujudan haiwan” merujuk kepada gaya hidup yang tumpuannya hanya pada keperluan asas seperti makanan, tempat tinggal, dan pembiakan, sama seperti binatang. Apabila fikiran seseorang dipenuhi dengan keinginan duniawi semata-mata, “diri” menjadi pusat alam semesta, menyebabkan semua tanda kebesaran Allah yang lain diabaikan.
4. Ayat ini menghiburkan Nabi Muhammad SAW dengan menjelaskan bahawa penolakan manusia terhadap dakwah baginda bukanlah satu kegagalan peribadi. Sebaliknya, ia menunjukkan bahawa manusia tersebut sememangnya telah lama hidup dalam keadaan lalai dan mengabaikan tanda-tanda Tuhan, jauh sebelum wahyu diturunkan kepada baginda.
5. Sikap abang-abang Nabi Yusuf yang tidak menyukainya kerana berlainan ibu adalah selari dengan sikap Bani Israil (keturunan Nabi Ishaq) yang tidak memandang keturunan Nabi Ismail. Ini kerana ibu Nabi Ismail, Hajar, adalah dari keturunan yang berbeza (Qibti) berbanding ibu Nabi Ishaq, Sarah, yang dari keluarga Nabi Ibrahim sendiri.
6. “Buta” yang dimaksudkan bukanlah buta mata fizikal, tetapi “buta hati” yang ada di dalam dada. Ini merujuk kepada keadaan di mana seseorang mempunyai hati tetapi tidak mahu memahami ayat-ayat Allah, mempunyai mata tetapi tidak mahu melihat bukti keesaan-Nya, dan mempunyai telinga tetapi tidak mahu mendengar ajaran-Nya.
7. Pembongkaran yang paling mengejutkan ialah majoriti daripada golongan yang beriman kepada Allah masih mencampurkan iman mereka dengan syirik. Ini bermakna, daripada segelintir manusia yang berjaya melepasi halangan kelalaian untuk beriman, kebanyakannya masih terjerumus dalam perbuatan mempersekutukan Allah.
8. Kaum Musyrikin Mekah percaya dan mengakui bahawa Allah adalah Pencipta langit dan bumi. Namun, pada masa yang sama, mereka melakukan syirik dengan menyembah ‘tuhan-tuhan kecil’ seperti para malaikat (yang mereka anggap anak perempuan Allah) sebagai perantara untuk menyampaikan doa mereka kepada Allah.
9. Menjadikan ulama dan rahib sebagai “tuhan” bermaksud mengikut fatwa dan hukum yang mereka keluarkan secara membuta tuli, seolah-olah arahan mereka setaraf dengan arahan Tuhan. Ini berlaku apabila golongan awam menerima ajaran mereka walaupun ia bertentangan dengan kehendak Allah, menjadikan para ahli agama itu seolah-olah mempunyai kuasa menetapkan hukum.
10. “Berhala psikologi” adalah bentuk syirik tersembunyi yang wujud dalam diri seseorang, seperti kemarahan, nafsu, kesombongan, atau ketamakan. Hawa nafsu menjadi tuhan apabila seseorang secara sedar dan sengaja membenarkan perasaannya untuk mengatasi perintah Allah, lalu sujud kepada nafsunya setiap hari.
LikeLike